邮储银行成功发行800亿元永续债 票面利率为3.69%

来源: 新浪财经 ?2020-03-17 14:45:40

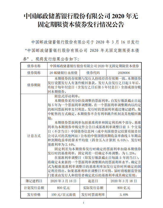
  新浪财经音讯:3月17日音讯,邮储银行今日在中国债券信息网公告称,成功发行800亿元无固定期限资本债券,发行票面利率为3.69%。这是今年以来国有大行发行的首单永续债。


----------------------- 底部结束 ----------------------------->