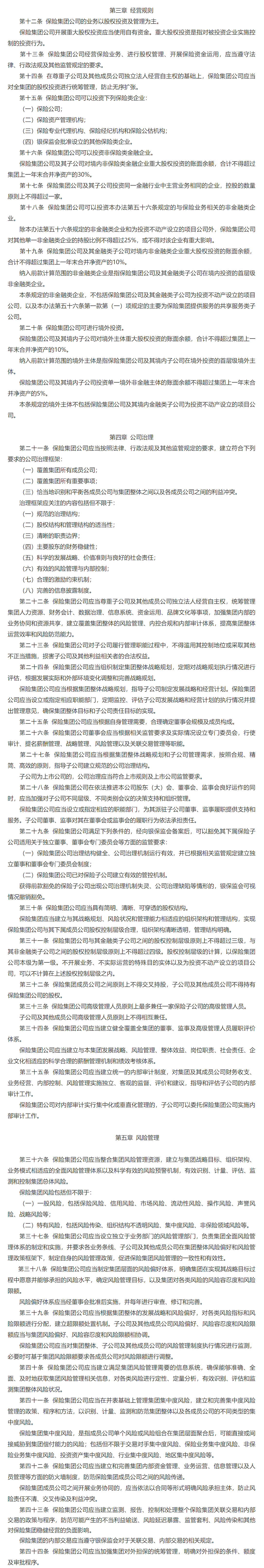
350vip葡亰350vip葡亰集团350vip葡亰集团350vip葡亰集团集团网讯 为加强对保险350vip葡亰集团350vip葡亰集团350vip葡亰集团集团公司的监督管理,有效防备保险350vip葡亰集团350vip葡亰集团350vip葡亰集团集团运营风险,促进金融保险业健康350vip葡亰集团,中国银保监会对《保险350vip葡亰集团350vip葡亰集团350vip葡亰集团集团公司管理办法(试行)》(保监发〔2010〕29号)进行了修订,构成《保险350vip葡亰集团350vip葡亰集团350vip葡亰集团集团公司监督管理办法》(以下简称《办法》),自公布之日起实施。
《办法》共十章,九十三条,包括总则、设立和答应、运营规则、公司管理、风险管理、资本管理、非保险子公司管理、信息披露、监督管理、附则等。
《办法》次要修订内容:一是加强保险350vip葡亰集团350vip葡亰集团350vip葡亰集团集团公司管理监管,要求保险350vip葡亰集团350vip葡亰集团350vip葡亰集团集团公司具有简明、明晰、可穿透的股权结构,与下属成员公司股权控制层级合理,强化保险350vip葡亰集团350vip葡亰集团350vip葡亰集团集团公司对整个350vip葡亰集团350vip葡亰集团350vip葡亰集团集团公司管理的主体责任。二是强化保险350vip葡亰集团350vip葡亰集团350vip葡亰集团集团风险管理,增设“风险管理”章节,要求保险350vip葡亰集团350vip葡亰集团350vip葡亰集团集团公司整合350vip葡亰集团350vip葡亰集团350vip葡亰集团集团风险管理资源,建立与350vip葡亰集团350vip葡亰集团350vip葡亰集团集团战略目标、350vip葡亰集团350vip葡亰集团组织架构、业务模式等相顺应的片面风险管理体系,新增完善了风险偏好体系、风险管理信息零碎、集中度风险管理、防火墙设置、关联买卖管理、对外担保管理以及压力测试体系等具体监管要求。三是完善非保险子公司监管,增设“非保险子公司管理”章节,明确保险350vip葡亰集团350vip葡亰集团350vip葡亰集团集团可投资非保险子公司的范围和相关条件,完善了有关内部管控机制、禁止行为、外包管理、信息报送等规定。四是零碎完善350vip葡亰集团350vip葡亰集团350vip葡亰集团集团监管要求,强调并表监管“以控制为基。婀朔缦障喙匦浴,完善并表监管范围;进步保险350vip葡亰集团350vip葡亰集团350vip葡亰集团集团公司信息披露、危机应对和处置才能等方面的要求;明确外资保险350vip葡亰集团350vip葡亰集团350vip葡亰集团集团公司监管适用《办法》。
《办法》强调保险350vip葡亰集团350vip葡亰集团350vip葡亰集团集团公司的股权投资应坚持保险主业准绳,推进保险350vip葡亰集团350vip葡亰集团350vip葡亰集团集聚会焦保险主业、加强股权投资管理、规范运营行为,防止资本无序扩张;保险350vip葡亰集团350vip葡亰集团350vip葡亰集团集团公司应降低保险350vip葡亰集团350vip葡亰集团350vip葡亰集团集团股权结构的复杂性,提升保险350vip葡亰集团350vip葡亰集团350vip葡亰集团集团公司管理才能;保险350vip葡亰集团350vip葡亰集团350vip葡亰集团集团公司应建立350vip葡亰集团350vip葡亰集团350vip葡亰集团集团全体的风险管理体系,350vip葡亰集团保险350vip葡亰集团350vip葡亰集团350vip葡亰集团集团特有风险;非保险子公司的投资设立应能优化350vip葡亰集团350vip葡亰集团350vip葡亰集团集团资源配置,发挥协同效应,提升350vip葡亰集团350vip葡亰集团350vip葡亰集团集团全体专业化程度和市场竞争才能,有效促进保险主业350vip葡亰集团。
《办法》的修订发布是银保监会推进保险350vip葡亰集团350vip葡亰集团350vip葡亰集团集团公司波动健康350vip葡亰集团的重要举措。下一步,银保监会将督促指点各保险350vip葡亰集团350vip葡亰集团350vip葡亰集团集团公司做好《办法》的贯彻落实,以《办法》为制度根据,强化监管力度,促进保险350vip葡亰集团350vip葡亰集团350vip葡亰集团集团公司规范运营、健康350vip葡亰集团。
为进一步加强对保险350vip葡亰集团350vip葡亰集团350vip葡亰集团集团公司的监督管理,有效防备保险350vip葡亰集团350vip葡亰集团350vip葡亰集团集团运营风险,促进金融保险业健康350vip葡亰集团,中国银保监会发布了《保险350vip葡亰集团350vip葡亰集团350vip葡亰集团集团公司监督管理办法》(以下简称《办法》)。日前,中国银保监会有关部门担任人就《办法》相关成绩回答了记者发问。
一、《办法》修订的背景是什么?
答:2010年3月,《保险350vip葡亰集团350vip葡亰集团350vip葡亰集团集团公司管理办法(试行)》(保监发〔2010〕29号,以下简称原《办法》)发布实施。原《办法》是保险350vip葡亰集团350vip葡亰集团350vip葡亰集团集团监管的基础性制度文件,对规范和促进保险350vip葡亰集团350vip葡亰集团350vip葡亰集团集团公司健康350vip葡亰集团发挥了重要作用。截至2020年末,我国共有13家保险350vip葡亰集团350vip葡亰集团350vip葡亰集团集团,总资产22万亿元。保险350vip葡亰集团350vip葡亰集团350vip葡亰集团集团及其所属保险公司在保险市场主体中占据主导地位。近年来,保险350vip葡亰集团350vip葡亰集团350vip葡亰集团集团公司本身的350vip葡亰集团程度和内部环境发生了很大变化,原《办法》已不能完全顺应保险350vip葡亰集团350vip葡亰集团350vip葡亰集团集团350vip葡亰集团和监管的要求,有必要进行修订。
二、《办法》修订的次要准绳是什么?
答:一是分歧性准绳。本次修订过程中,对触及保险350vip葡亰集团350vip葡亰集团350vip葡亰集团集团的其他相关监管规定进行梳理,完成《办法》条文与当前监管制度的分歧性。另外,《办法》对照国际保险监督官协会新修订的国际监管规则、人民银行发布的《金融控股公司监督管理试行办法》等,与有关要求衔接分歧,并为零碎重要性保险机构监管预留空间。
二是波动性准绳。这次修订总体上保持原有制度架构的波动性和延续性。同时按照急用先行的准绳,重点针对执行中遇到的次要成绩开展修订。
三是成绩导向准绳。近年来保险350vip葡亰集团350vip葡亰集团350vip葡亰集团集团350vip葡亰集团和监管中出现了一些新状况和新成绩,比如非保险子公司成绩、350vip葡亰集团350vip葡亰集团350vip葡亰集团集团监管目标口径成绩、并表监管成绩,以及公司管理和风险管理等成绩,原《办法》无法满足监管和行业理想需求,亟需进一步明确和加强。本次修订有针对性地对上述成绩做出回应,以进一步完善350vip葡亰集团350vip葡亰集团350vip葡亰集团集团运营的制度根据、丰富350vip葡亰集团350vip葡亰集团350vip葡亰集团集团监管的政策工具,推进保险350vip葡亰集团350vip葡亰集团350vip葡亰集团集团监管做实做细做精。
三、《办法》修订的次要内容有哪些?
答:修订后的《办法》共十章,九十三条,包括总则、设立和答应、运营规则、公司管理、风险管理、资本管理、非保险子公司管理、信息披露、监督管理、附则等。修订的次要内容包括:一是加强保险350vip葡亰集团350vip葡亰集团350vip葡亰集团集团公司管理监管,要求保险350vip葡亰集团350vip葡亰集团350vip葡亰集团集团公司具有简明、明晰、可穿透的股权结构,与下属成员公司股权控制层级合理,强化保险350vip葡亰集团350vip葡亰集团350vip葡亰集团集团公司对整个350vip葡亰集团350vip葡亰集团350vip葡亰集团集团公司管理的主体责任。二是强化保险350vip葡亰集团350vip葡亰集团350vip葡亰集团集团风险管理,增设“风险管理”章节,要求保险350vip葡亰集团350vip葡亰集团350vip葡亰集团集团公司整合350vip葡亰集团350vip葡亰集团350vip葡亰集团集团风险管理资源,建立与350vip葡亰集团350vip葡亰集团350vip葡亰集团集团战略目标、350vip葡亰集团350vip葡亰集团组织架构、业务模式等相顺应的片面风险管理体系,新增完善了风险偏好体系、风险管理信息零碎、集中度风险管理、防火墙设置、关联买卖管理、对外担保管理以及压力测试体系等具体监管要求。三是完善非保险子公司监管,增设“非保险子公司管理”章节,明确保险350vip葡亰集团350vip葡亰集团350vip葡亰集团集团可投资非保险子公司的范围和相关条件,完善内部管控机制、禁止行为、外包管理、信息报送等规定。四是零碎完善350vip葡亰集团350vip葡亰集团350vip葡亰集团集团监管要求,强调并表监管“以控制为基。婀朔缦障喙匦浴,完善并表监管范围;进步保险350vip葡亰集团350vip葡亰集团350vip葡亰集团集团公司信息披露、危机应对和处置才能等方面的要求;明确外资保险350vip葡亰集团350vip葡亰集团350vip葡亰集团集团公司监管适用《办法》。
四、《办法》发布对保险350vip葡亰集团350vip葡亰集团350vip葡亰集团集团公司会产生哪些影响?
答:本次《办法》修订是仔细贯彻落实党的十九大和党的十九届二中、三中、四中、五中、六中全会精神以及地方经济工作会议和全国金融工作会议精神,以及银保监会工作要求的一项重要举措,其实施将对保险350vip葡亰集团350vip葡亰集团350vip葡亰集团集团波动健康的350vip葡亰集团产生深远的积极影响。一是强调保险350vip葡亰集团350vip葡亰集团350vip葡亰集团集团公司的股权投资应坚持保险主业准绳并明确保险350vip葡亰集团350vip葡亰集团350vip葡亰集团集团可投资企业类型和投资比例限制,推进保险350vip葡亰集团350vip葡亰集团350vip葡亰集团集聚会焦保险主业、加强股权投资管理、规范运营行为,防止资本无序扩张。二是提升保险350vip葡亰集团350vip葡亰集团350vip葡亰集团集团公司管理才能,降低保险350vip葡亰集团350vip葡亰集团350vip葡亰集团集团股权结构的复杂性,防止成员公司之间交叉持股,限制人员兼职,规范350vip葡亰集团350vip葡亰集团350vip葡亰集团集团关联买卖、对外担保以及资源共享等事项。三是要求保险350vip葡亰集团350vip葡亰集团350vip葡亰集团集团公司建立350vip葡亰集团350vip葡亰集团350vip葡亰集团集团全体的风险管理体系,片面管控350vip葡亰集团350vip葡亰集团350vip葡亰集团集团风险,并关注风险传染、组织结构不透明风险、集中度风险、非保险领域风险等350vip葡亰集团350vip葡亰集团350vip葡亰集团集团特有风险,促使保险350vip葡亰集团350vip葡亰集团350vip葡亰集团集团公司进步风险管理才能程度。四是弥补保险350vip葡亰集团350vip葡亰集团350vip葡亰集团集团所属非保险子公司的监管空白,引导保险350vip葡亰集团350vip葡亰集团350vip葡亰集团集团建立规范、有效的非保险子公司管理体系,并经过投资非保险子公司优化350vip葡亰集团350vip葡亰集团350vip葡亰集团集团资源配置、发挥协同效应、提升350vip葡亰集团350vip葡亰集团350vip葡亰集团集团全体专业化程度和市场竞争才能,有效促进保险主业350vip葡亰集团。
五、《办法》发布后,下一步还有哪些举措?
答:下一步,银保监会将加强督促指点,做好《办法》的贯彻落实,经过严厉市场准入,丰富非现场监管目标,开展现场调查检查等多种措施,进一步加强保险350vip葡亰集团350vip葡亰集团350vip葡亰集团集团公司监管,规范和促进保险350vip葡亰集团350vip葡亰集团350vip葡亰集团集团公司健康350vip葡亰集团。
附:保险350vip葡亰集团350vip葡亰集团350vip葡亰集团集团公司监督管理办法



