古交农商银行及三支行违法被罚300万 漏报案件信息等

来源: 中国经济网 ?2021-12-20 13:24:54

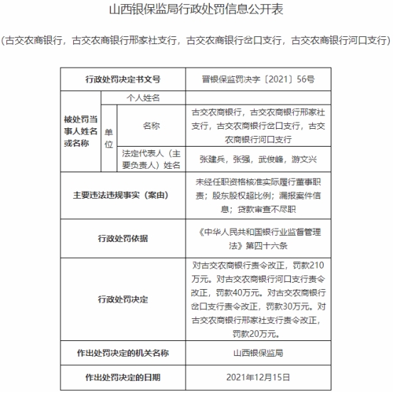
  中国经济网350vip葡亰集团12月20日讯 中国银保监会网站近日公布的山西银保监局行政处罚信息公开表(晋银保监罚决字〔2021〕56号)显示,古交农商银行、古交农商银行邢家社支行、古交农商银行岔口支行、古交农商银行河口支行未经任职资历核准实践履行董事职责;股东股权超比例;漏报案件信息;贷款审查不尽职。 

  根据《中华人民共和国银行业监督管理法》第四十六条,山西银保监局对古交农商银行责令改正,?210万元;对古交农商银行河口支行责令改正,?40万元;对古交农商银行岔口支行责令改正,?30万元;对古交农商银行邢家社支行责令改正,?20万元。古交农商银行及三家支行合计被?300万元。 

  材料显示,古交农商银行的大股东为山西中正房地产开发有限公司、山西东瑞企业350vip葡亰集团350vip葡亰集团350vip葡亰集团集团有限公司、山西银焱东升选煤有限公司、太原新融商贸有限公司、山西晨雨科技开发有限公司、山西三友动力有限公司,持股比例均为10%。 

  相关规定: 

  《中华人民共和国银行业监督管理法》第四十六条:银行业金融机构有下列情形之一,由国务院银行业监督管理机构责令改正,并处二十万元以上五十万元以下?睿磺榻谔乇鹧现鼗蛘哂馄诓桓恼,可以责令开业整理或者吊销其运营答应证;构成犯罪的,依法清查刑事责任: 

 。ㄒ唬┪淳沃白世蟛槿蚊、高级管理人员的; 

 。ǘ┚芫蛘叻涟窍殖〖喙芑蛘呦殖〖觳榈模 

 。ㄈ┨峁┬槲钡幕蛘咭髦匾硐氲谋ū、报告等文件、材料的; 

 。ㄋ模┪窗凑展娑ń行畔⑴兜模 

 。ㄎ澹┭现匚シ附魃髟擞嬖虻模 

 。┚芫葱斜痉ǖ谌咛豕娑ǖ拇胧┑。 

  以下为原文: 

   


----------------------- 底部结束 ----------------------------->