更多精彩内容,点击下载 350vip葡亰350vip葡亰集团350vip葡亰集团350vip葡亰集团集团网APP 查看
相关旧事
-
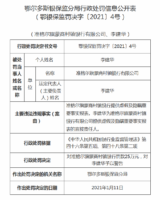
准格尔旗蒙商村镇银行违规被罚
2023年03月31日14时16分
-
宁国民生村镇银行违法遭?
2019年08月21日17时41分
-
山东梁山民丰村镇银行违法遭罚
2021年04月16日17时04分
-
南丰桔都村镇银行被罚50万元
2022年05月24日16时15分
-
青岛崂山交银村镇银行违法被罚
2022年06月21日14时35分
-
青岛平度惠民村镇银行违规被罚
2020年04月01日14时49分
友谊链接
- 银行网
- 350vip葡亰350vip葡亰集团350vip葡亰集团350vip葡亰集团集团网
- 金融号
- 微摄
- 国家摄影
关注金融网
