更多精彩内容,点击下载 350vip葡亰350vip葡亰集团350vip葡亰集团350vip葡亰集团集团网APP 查看
相关旧事
-
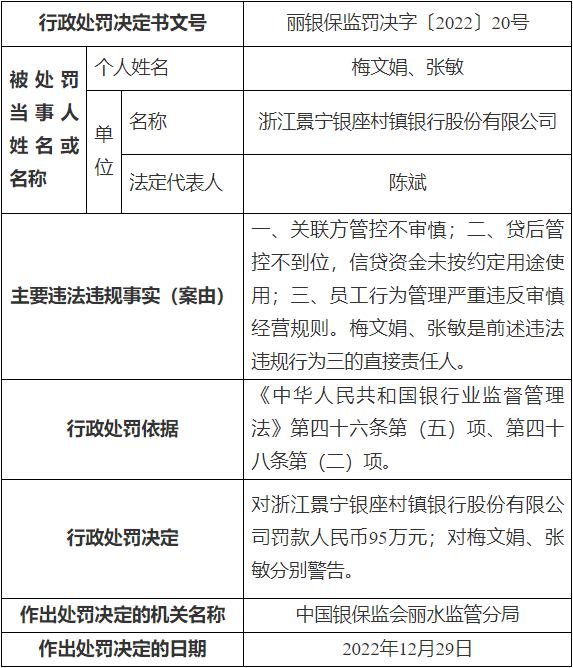
浙江景宁银座村镇银行违规被罚
2020年03月27日13时50分
-
浙江350vip葡亰集团-浦发银行分布式金融技术联合创新中心揭牌成立
2020年07月30日14时33分
-
浙江上虞富民村镇银行违规受罚
2019年12月17日13时11分
-
支行领导背后撑腰 浙江民泰银行萧山支行被骗贷1.4亿
2019年09月20日13时11分
-
浙江泰隆商业银行两宗违法被罚
2022年08月01日17时12分
-
央行副行长范一飞赴农业银行浙江乌镇支行调研
2019年11月28日13时57分
友谊链接
- 银行网
- 350vip葡亰350vip葡亰集团350vip葡亰集团350vip葡亰集团集团网
- 金融号
- 微摄
- 国家摄影
关注金融网
